Model
The PASS data model is represented using JSON API.
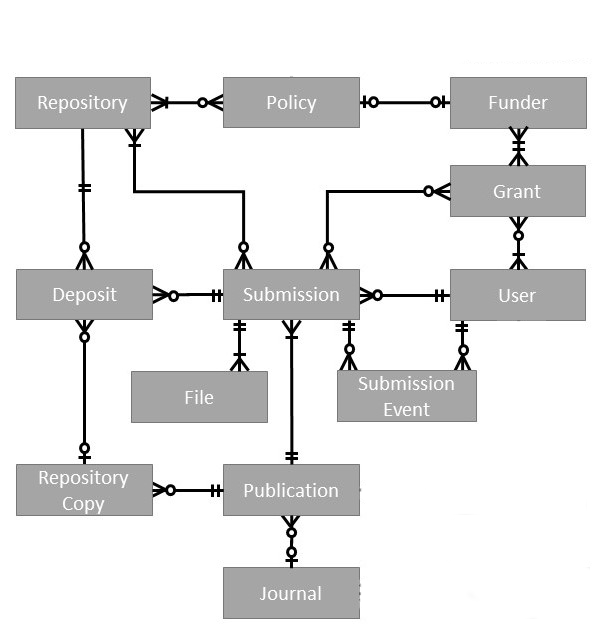
Model Objects
Deposit: An attempt to push a publication to a repository.
File: File being sent to a repository.
Funder: The sponsor of a grant.
Grant: Associates an award at the insitution with funders and principal investigators.
Journal: The journal of a publication
Policy: The institutional requirements to publish to certain repositories.
Publication: The publication being sent to a repository
Repository: The destination of a deposit
RepositoryCopy: A publication in a repository.
Submission: The submission of a publication to a set of repositories.
SubmissionEvent: An event performed by a user on a submission.
User: A PASS user.
Model Diagram

Notes
Identifiers
An object is uniquely identified by a tuple consisting of its id attribute and its type.
DateTime attributes
DateTime attributes are strings formatted as per the Java DateTimeFormatter with pattern yyyy-MM-dd'T'HH:mm:ss.SSSX
.
Last updated